Smart Operation Navigator (SON) is a digital solution for managing electronic Standard Operating Procedures (SOPs), developed to help organizations standardize work quality, preserve operational expertise, and overcome labor shortages. Its no-code interface allows users to easily create and update SOPs, while operators follow clear, step-by-step guidance to ensure accurate task execution. By capturing and analyzing data from these digital procedures, SON supports continuous improvement—empowering teams to enhance productivity, consistency, and overall performance on the shop floor.
Challenges and Solutions in the Field
In production environments such as specialty chemicals, food, and pharmaceuticals, small-lot, multi-product, and short-cycle operations often make automation complex, costly, and time-intensive—resulting in many processes still relying on manual work. However, manual operations can lead to inefficiencies, inconsistent quality, and challenges in maintaining production standards. As a result, organizations face several key challenges in day-to-day operations.
Operational Execution Challenges
| Operational Execution Challenges | Pain Points |
|---|---|
| Manual Work Based on Paper-Based SOPs |
|
| Operational Risks |
|
| SOP Management |
|
| Lack of Visualization and Traceability |
|
To address these operational challenges, Yokogawa offers the Smart Operation Navigator (SON)—a digital guidance system that streamlines and enhances manual tasks.
Solutions with SON
SON simplifies the digitalization of Standard Operating Procedures (SOPs) and delivers real-time, step-by-step instructions to operators, ensuring accuracy and consistency across the production floor. With its intuitive, no-code interface, users can easily build or update guidance screens using drag-and-drop functionality—no programming required. Operators receive clear on-screen instructions in real time, minimizing errors and improving operational reliability. In addition, SON collects and analyzes work data to support continuous improvement, enabling higher productivity, consistent quality, and reduced workload.
Key Benefits:
- Easy Setup for Everyone: No coding required—create and adjust SOPs effortlessly with a drag-and-drop interface.
- Consistent Quality: Ensure standardized performance and prevent errors through guided operations.
- Continuous Improvement: Leverage digitalized work data to enhance efficiency and optimize performance.
Details
Overview and Key Features
SON is a CI server application designed to visualize, assist, and automate manual tasks, including non-standard operations, to enhance operational efficiency and safety in factories. Through its mechanisms and features, SON systematically digitalizes on-site work processes, enabling structured and optimized workflows.
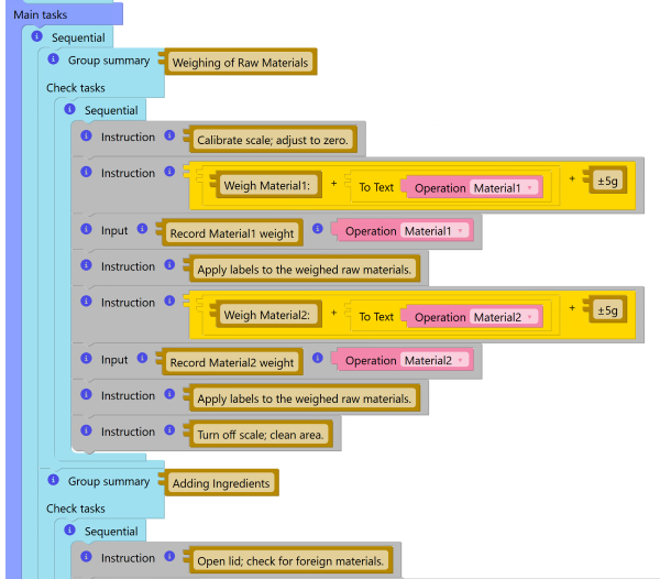
- Definition of e-SOP: Easily create electronic Standard Operating Procedures (e-SOPs) in a block-based (no-code) editing environment (web application).
- Setting Execution Tasks: Select the procedures to be executed.
- Task Execution and Recording of Work Results: Provide real-time, step-by-step instructions on the CI server (CI View).
1. Definition of e-SOP
Intuitive User Interface
SON is an application that can be used without any programming expertise. It is based on the visual programming environment Blockly, allowing users to define or modify work instructions (e-SOPs) simply by dragging and dropping pre-built blocks. This makes it easy to digitize work instructions.
2. Task Configuration and Execution
Register Work Instructions as Execution Tasks and Monitor Progress
From the e-SOP list, you can select work instructions, assign operators, set production quantities, execute them as tasks, and monitor the progress of the work.
3. Tasks are performed according to on-screen instructions

Execute Work According to Instructions
To ensure clear visual recognition of the current task, the relevant section is highlighted. After completing the task, pressing a button displays the next instruction, enabling accurate execution of work. Work records are automatically logged. By analyzing this data, improvements to work instructions can be achieved.
Features and Benefits
- Simple Digital Checklist
Convert traditional paper-based SOPs into a digital format with an intuitive, user-friendly interface. - Consistent Work Quality
Maintain uniform standards even in workplaces with frequent staff changes. - Quick Adaptation to Changes
Easily update checklists to keep quality control up to date, even in industries with frequent product changes. - Step-by-Step Guidance
Provide clear digital instructions and confirm task completion, with all records managed electronically. - Import/Export
Created e-SOPs can be exported in JSON format and imported for integration with other systems.
Looking for more information on our people, technology and solutions?
Contact Us

